Наша группа Вконтакте vk.com/4ertimcom

ГОСТ 6001-10000

ГОСТ Р ИСО 9727-6-2012

E-mail автора: 

Пробки корковые цилиндрические. Методы определения физических свойств. Часть 6. Определение влагонепроницаемости

Обозначение: ГОСТ Р ИСО 9727-6-2012
Статус: принят
Название рус.: Пробки корковые цилиндрические. Методы определения физических свойств. Часть 6. Определение влагонепроницаемости
Название англ.: Cylindrical cork stoppers. Methods for determination of physical properties. Part 6. Determination of liquid tightness
Дата актуализации текста: 19.06.2012
Дата актуализации описания: 19.06.2012
Дата введения в действие: 01.09.2012
Область и условия применения: Настоящий стандарт устанавливает метод определения влагонепроницаемости цилиндрических корковых пробок. Настоящий метод применим ко всем типам цилиндрических корковых пробок, готовых к использованию, которые полностью входят в горловину бутылки (прямые корковые пробки)


ГОСТ Р ИСО 9727-6-2012
ГОСТ Р ИСО 9727-6-2012
ГОСТ Р ИСО 9727-6-2012
ГОСТ Р ИСО 9727-6-2012
ГОСТ Р ИСО 9727-6-2012
ГОСТ Р ИСО 9727-6-2012
ГОСТ Р ИСО 9727-6-2012
ГОСТ Р ИСО 9727-6-2012
Автор: 
Домашняя страница автора: 

ГОСТ Р ИСО 7263-2011

E-mail автора: 

Бумага для гофрирования. Метод определения сопротивления раздавливанию образца, гофрированного в лабораторных условиях

Обозначение: ГОСТ Р ИСО 7263-2011
Статус: действующий
Название рус.: Бумага для гофрирования. Метод определения сопротивления раздавливанию образца, гофрированного в лабораторных условиях
Название англ.: Corrugating medium. Method for determination of the flat crush resistance after laboratory fluting
Дата актуализации текста: 19.06.2012
Дата актуализации описания: 19.06.2012
Дата введения в действие: 01.03.2012
Область и условия применения: Настоящий стандарт распространяется на бумагу для гофрирования, используемую для изготовления гофрированного картона, и устанавливает метод определения сопротивления раздавливанию (или плоскостному сжатию) образца, гофрированного в лабораторных условиях


ГОСТ Р ИСО 7263-2011
ГОСТ Р ИСО 7263-2011
ГОСТ Р ИСО 7263-2011
ГОСТ Р ИСО 7263-2011
ГОСТ Р ИСО 7263-2011
ГОСТ Р ИСО 7263-2011
ГОСТ Р ИСО 7263-2011
ГОСТ Р ИСО 7263-2011
ГОСТ Р ИСО 7263-2011
ГОСТ Р ИСО 7263-2011
ГОСТ Р ИСО 7263-2011
ГОСТ Р ИСО 7263-2011
Автор: 
Домашняя страница автора: 

ГОСТ Р ИСО 9398-4-2011

E-mail автора: 

Оборудование прачечное промышленного типа. Методы испытаний для оценки пропускной способности и расходных характеристик. Часть 4. Стирально-отжимные машины

Обозначение: ГОСТ Р ИСО 9398-4-2011
Статус: принят
Название рус.: Оборудование прачечное промышленного типа. Методы испытаний для оценки пропускной способности и расходных характеристик. Часть 4. Стирально-отжимные машины
Название англ.: Industrial type laundry equipment. Test methods for capacity and consumption characteristics estimation. Part 4. Washer-extractors
Дата актуализации текста: 19.06.2012
Дата актуализации описания: 19.06.2012
Дата введения в действие: 01.07.2012
Область и условия применения: Настоящий стандарт устанавливает технические характеристики и методы испытаний стирально-отжимных машин с целью определения остаточной влажности белья после отжима, показателей энергопотребления, расхода воды и почасовой пропускной способности (производительности). Данная информация может быть использована в качестве рекомендаций при подготовке заказов на поставку стирально-отжимных машин с чистым рабочим объемом барабана более 60 дм куб. (л)


ГОСТ Р ИСО 9398-4-2011
ГОСТ Р ИСО 9398-4-2011
ГОСТ Р ИСО 9398-4-2011
ГОСТ Р ИСО 9398-4-2011
ГОСТ Р ИСО 9398-4-2011
ГОСТ Р ИСО 9398-4-2011
ГОСТ Р ИСО 9398-4-2011
ГОСТ Р ИСО 9398-4-2011
ГОСТ Р ИСО 9398-4-2011
ГОСТ Р ИСО 9398-4-2011
ГОСТ Р ИСО 9398-4-2011
ГОСТ Р ИСО 9398-4-2011
Автор: 
Домашняя страница автора: 

ГОСТ Р ИСО 9398-1-2011

E-mail автора: 

Оборудование прачечное промышленного типа. Методы испытаний для оценки пропускной способности и расходных характеристик. Часть 1. Гладильные машины для прямого белья

Обозначение: ГОСТ Р ИСО 9398-1-2011
Статус: принят
Название рус.: Оборудование прачечное промышленного типа. Методы испытаний для оценки пропускной способности и расходных характеристик. Часть 1. Гладильные машины для прямого белья
Название англ.: Industrial type laundry equipment. Test methods for capacity and consumption characteristics estimation. Part 1. Flatwork ironing machines
Дата актуализации текста: 19.06.2012
Дата актуализации описания: 19.06.2012
Дата введения в действие: 01.07.2012
Область и условия применения: Настоящий стандарт устанавливает методы испытаний гладильных машин для прямого белья с целью определения остаточной влажности белья после глажения, энергопотребления и почасовой пропускной способности машин, а также приведен обязательный перечень их технических характеристик. Данная информация может быть использована при подготовке заказов на поставку гладильных машин для прямого белья с площадью контактной поверхности более 0,25 м кв.


ГОСТ Р ИСО 9398-1-2011
ГОСТ Р ИСО 9398-1-2011
ГОСТ Р ИСО 9398-1-2011
ГОСТ Р ИСО 9398-1-2011
ГОСТ Р ИСО 9398-1-2011
ГОСТ Р ИСО 9398-1-2011
ГОСТ Р ИСО 9398-1-2011
ГОСТ Р ИСО 9398-1-2011
ГОСТ Р ИСО 9398-1-2011
ГОСТ Р ИСО 9398-1-2011
ГОСТ Р ИСО 9398-1-2011
ГОСТ Р ИСО 9398-1-2011
Автор: 
Домашняя страница автора: 

ГОСТ Р ИСО 9398-3-2011

E-mail автора: 

Оборудование прачечное промышленного типа. Методы испытаний для оценки пропускной способности и расходных характеристик. Часть 3. Тоннельные стиральные установки

Обозначение: ГОСТ Р ИСО 9398-3-2011
Статус: принят
Название рус.: Оборудование прачечное промышленного типа. Методы испытаний для оценки пропускной способности и расходных характеристик. Часть 3. Тоннельные стиральные установки
Название англ.: Industrial type laundry equipment. Test methods for capacity and consumption characteristics estimation. Part 3. Washing tunnels
Дата актуализации текста: 19.06.2012
Дата актуализации описания: 19.06.2012
Дата введения в действие: 01.07.2012
Область и условия применения: Настоящий стандарт устанавливает технические характеристики и методы испытаний тоннельных стиральных установок с целью определения показателей энергопотребления, расхода воды и почасовой пропускной способности этих установок. Данная информация может быть использована в качестве рекомендаций при подготовке заказов на поставку тоннельных стиральных машин


ГОСТ Р ИСО 9398-3-2011
ГОСТ Р ИСО 9398-3-2011
ГОСТ Р ИСО 9398-3-2011
ГОСТ Р ИСО 9398-3-2011
ГОСТ Р ИСО 9398-3-2011
ГОСТ Р ИСО 9398-3-2011
ГОСТ Р ИСО 9398-3-2011
ГОСТ Р ИСО 9398-3-2011
ГОСТ Р ИСО 9398-3-2011
ГОСТ Р ИСО 9398-3-2011
ГОСТ Р ИСО 9398-3-2011
ГОСТ Р ИСО 9398-3-2011
Автор: 
Домашняя страница автора: 

ГОСТ Р ИСО 9398-2-2011

E-mail автора: 

Оборудование прачечное промышленного типа. Методы испытаний для оценки пропускной способности и расходных характеристик. Часть 2. Сушильные машины барабанного типа

Обозначение: ГОСТ Р ИСО 9398-2-2011
Статус: принят
Название рус.: Оборудование прачечное промышленного типа. Методы испытаний для оценки пропускной способности и расходных характеристик. Часть 2. Сушильные машины барабанного типа
Название англ.: Industrial type laundry equipment. Test methods for capacity and consumption characteristics estimation. Part 2. Batch drying tumblers
Дата актуализации текста: 19.06.2012
Дата актуализации описания: 19.06.2012
Дата введения в действие: 01.07.2012
Область и условия применения: Настоящий стандарт устанавливает технические характеристики и методы испытаний сушильных машин барабанного типа с целью определения остаточной влажности белья после сушки, показателей энергопотребления и пропускной способности машин. Данная информация может быть использована при подготовке заказов на поставку сушильных машин барабанного типа с чистым рабочим объемом камеры более 160 дм куб. (л)


ГОСТ Р ИСО 9398-2-2011
ГОСТ Р ИСО 9398-2-2011
ГОСТ Р ИСО 9398-2-2011
ГОСТ Р ИСО 9398-2-2011
ГОСТ Р ИСО 9398-2-2011
ГОСТ Р ИСО 9398-2-2011
ГОСТ Р ИСО 9398-2-2011
ГОСТ Р ИСО 9398-2-2011
ГОСТ Р ИСО 9398-2-2011
ГОСТ Р ИСО 9398-2-2011
ГОСТ Р ИСО 9398-2-2011
ГОСТ Р ИСО 9398-2-2011
Автор: 
Домашняя страница автора: 

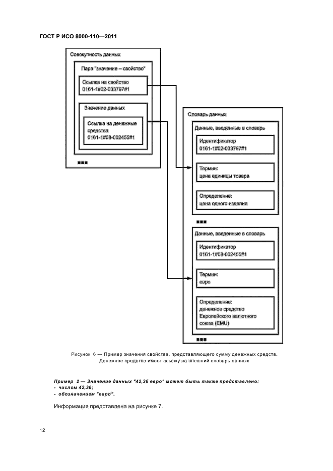
ГОСТ Р ИСО 8000-110-2011

E-mail автора: 

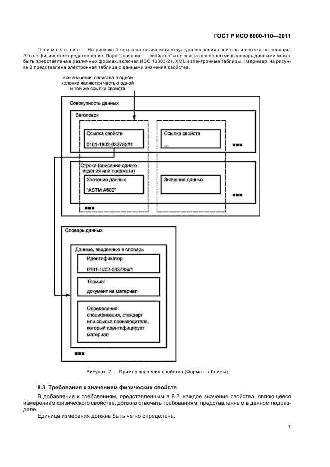
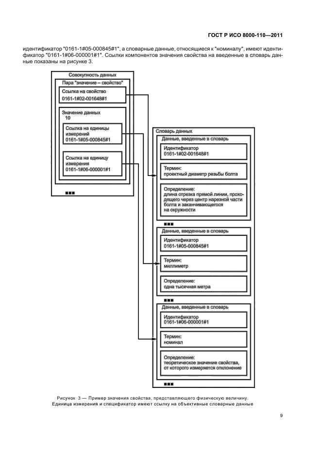
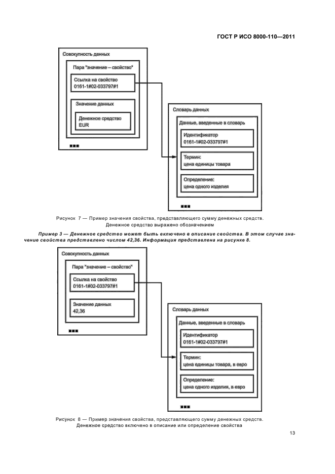
Качество данных. Часть 110. Основные данные. Обмен данными характеристик. Синтаксис, семантическое кодирование и соответствие спецификации данных

Обозначение: ГОСТ Р ИСО 8000-110-2011
Статус: принят
Название рус.: Качество данных. Часть 110. Основные данные. Обмен данными характеристик. Синтаксис, семантическое кодирование и соответствие спецификации данных
Название англ.: Data quality. Part 110. Master data. Exchange of characteristic data. Syntax, semantic encoding, and conformance to data specification
Дата актуализации текста: 19.06.2012
Дата актуализации описания: 19.06.2012
Дата введения в действие: 01.07.2012
Область и условия применения: Настоящий стандарт устанавливает требования для обмена основными данными характеристик между организациями и системами.
Настоящий стандарт распространяется на:
- требования, касающиеся соответствия основных данных в сообщениях и формального синтаксиса;
- требования семантического кодирования основных данных в сообщениях;
- требования, касающиеся соответствия основных данных в сообщениях и спецификаций данных;
- требования, касающиеся коммерческой модели обмена основными данными.
Настоящий стандарт не распространяется на:
- требования, относящиеся к основным данным, которые не являются данными характеристик;
- требования, относящиеся к данным, не входящим в сообщения;
- требования, относящиеся к сообщениям, не имеющим отношение к обмену основными данными между организациями и системами;
- требования, относящиеся к архивным записям основных данных


ГОСТ Р ИСО 8000-110-2011
ГОСТ Р ИСО 8000-110-2011
ГОСТ Р ИСО 8000-110-2011
ГОСТ Р ИСО 8000-110-2011
ГОСТ Р ИСО 8000-110-2011
ГОСТ Р ИСО 8000-110-2011
ГОСТ Р ИСО 8000-110-2011
ГОСТ Р ИСО 8000-110-2011
ГОСТ Р ИСО 8000-110-2011
ГОСТ Р ИСО 8000-110-2011
ГОСТ Р ИСО 8000-110-2011
ГОСТ Р ИСО 8000-110-2011
ГОСТ Р ИСО 8000-110-2011
ГОСТ Р ИСО 8000-110-2011
ГОСТ Р ИСО 8000-110-2011
ГОСТ Р ИСО 8000-110-2011
ГОСТ Р ИСО 8000-110-2011
ГОСТ Р ИСО 8000-110-2011
ГОСТ Р ИСО 8000-110-2011
ГОСТ Р ИСО 8000-110-2011
ГОСТ Р ИСО 8000-110-2011
ГОСТ Р ИСО 8000-110-2011
ГОСТ Р ИСО 8000-110-2011
ГОСТ Р ИСО 8000-110-2011
Автор: 
Домашняя страница автора: 

ГОСТ Р ИСО 7176-5-2010

E-mail автора: 

Кресла-коляски. Часть 5. Определение размеров, массы и площади для маневрирования

Обозначение: ГОСТ Р ИСО 7176-5-2010
Статус: действующий
Название рус.: Кресла-коляски. Часть 5. Определение размеров, массы и площади для маневрирования
Название англ.: Wheelchairs. Part 5. Determination of dimensions, mass and maneuvering space
Дата актуализации текста: 19.06.2012
Дата актуализации описания: 19.06.2012
Дата введения в действие: 01.10.2011
Область и условия применения: Настоящий стандарт устанавливает методы определения размеров и массы кресел-колясок, включая специальные методы определения внешних размеров кресла-коляски вместе с эталонным пользователем и необходимой площади для маневрирования.
Настоящий стандарт устанавливает требования к предоставлению информации о размерах и массе.
Настоящий стандарт распространяется на кресла-коляски с ручным приводом и электроприводом (включая скутеры)
Взамен: ГОСТ Р 50605-93


ГОСТ Р ИСО 7176-5-2010
ГОСТ Р ИСО 7176-5-2010
ГОСТ Р ИСО 7176-5-2010
ГОСТ Р ИСО 7176-5-2010
ГОСТ Р ИСО 7176-5-2010
ГОСТ Р ИСО 7176-5-2010
ГОСТ Р ИСО 7176-5-2010
ГОСТ Р ИСО 7176-5-2010
ГОСТ Р ИСО 7176-5-2010
ГОСТ Р ИСО 7176-5-2010
ГОСТ Р ИСО 7176-5-2010
ГОСТ Р ИСО 7176-5-2010
ГОСТ Р ИСО 7176-5-2010
ГОСТ Р ИСО 7176-5-2010
ГОСТ Р ИСО 7176-5-2010
ГОСТ Р ИСО 7176-5-2010
ГОСТ Р ИСО 7176-5-2010
ГОСТ Р ИСО 7176-5-2010
ГОСТ Р ИСО 7176-5-2010
ГОСТ Р ИСО 7176-5-2010
ГОСТ Р ИСО 7176-5-2010
ГОСТ Р ИСО 7176-5-2010
ГОСТ Р ИСО 7176-5-2010
ГОСТ Р ИСО 7176-5-2010
ГОСТ Р ИСО 7176-5-2010
ГОСТ Р ИСО 7176-5-2010
ГОСТ Р ИСО 7176-5-2010
ГОСТ Р ИСО 7176-5-2010
ГОСТ Р ИСО 7176-5-2010
ГОСТ Р ИСО 7176-5-2010
ГОСТ Р ИСО 7176-5-2010
ГОСТ Р ИСО 7176-5-2010
ГОСТ Р ИСО 7176-5-2010
ГОСТ Р ИСО 7176-5-2010
ГОСТ Р ИСО 7176-5-2010
ГОСТ Р ИСО 7176-5-2010
ГОСТ Р ИСО 7176-5-2010
ГОСТ Р ИСО 7176-5-2010
ГОСТ Р ИСО 7176-5-2010
ГОСТ Р ИСО 7176-5-2010
ГОСТ Р ИСО 7176-5-2010
ГОСТ Р ИСО 7176-5-2010
ГОСТ Р ИСО 7176-5-2010
ГОСТ Р ИСО 7176-5-2010
ГОСТ Р ИСО 7176-5-2010
ГОСТ Р ИСО 7176-5-2010
ГОСТ Р ИСО 7176-5-2010
ГОСТ Р ИСО 7176-5-2010
ГОСТ Р ИСО 7176-5-2010
ГОСТ Р ИСО 7176-5-2010
ГОСТ Р ИСО 7176-5-2010
ГОСТ Р ИСО 7176-5-2010
ГОСТ Р ИСО 7176-5-2010
ГОСТ Р ИСО 7176-5-2010
ГОСТ Р ИСО 7176-5-2010
ГОСТ Р ИСО 7176-5-2010
ГОСТ Р ИСО 7176-5-2010
ГОСТ Р ИСО 7176-5-2010
ГОСТ Р ИСО 7176-5-2010
ГОСТ Р ИСО 7176-5-2010
ГОСТ Р ИСО 7176-5-2010
ГОСТ Р ИСО 7176-5-2010
ГОСТ Р ИСО 7176-5-2010
ГОСТ Р ИСО 7176-5-2010
ГОСТ Р ИСО 7176-5-2010
ГОСТ Р ИСО 7176-5-2010
ГОСТ Р ИСО 7176-5-2010
ГОСТ Р ИСО 7176-5-2010
ГОСТ Р ИСО 7176-5-2010
ГОСТ Р ИСО 7176-5-2010
Автор: 
Домашняя страница автора: 

ГОСТ Р ИСО 8000-102-2011

E-mail автора: 

Качество данных. Часть 102. Основные данные. Обмен данными характеристик. Словарь

Обозначение: ГОСТ Р ИСО 8000-102-2011
Статус: принят
Название рус.: Качество данных. Часть 102. Основные данные. Обмен данными характеристик. Словарь
Название англ.: Data qulity. Part 102. Master data. Exchange of characteristic data. Vocabulary
Дата актуализации текста: 19.06.2012
Дата актуализации описания: 19.06.2012
Дата введения в действие: 01.07.2012
Область и условия применения: Настоящий стандарт включает в себя словарь, относящийся к качеству основных данных и применяющийся вместе с основными данными, включенными в другие стандарты ИСО 8000.
Настоящий стандарт распространяется на:
- основные термины и определения, относящиеся к качеству данных, синтаксису и семантике, которые необходимы в дополнение к другим терминам и определениям настоящего стандарта.
Настоящий стандарт не распространяется на:
- термины и определения, относящиеся к качеству данных, которые не применяются в стандартах ИСО 8000


ГОСТ Р ИСО 8000-102-2011
ГОСТ Р ИСО 8000-102-2011
ГОСТ Р ИСО 8000-102-2011
ГОСТ Р ИСО 8000-102-2011
ГОСТ Р ИСО 8000-102-2011
ГОСТ Р ИСО 8000-102-2011
ГОСТ Р ИСО 8000-102-2011
ГОСТ Р ИСО 8000-102-2011
ГОСТ Р ИСО 8000-102-2011
ГОСТ Р ИСО 8000-102-2011
ГОСТ Р ИСО 8000-102-2011
ГОСТ Р ИСО 8000-102-2011
ГОСТ Р ИСО 8000-102-2011
ГОСТ Р ИСО 8000-102-2011
ГОСТ Р ИСО 8000-102-2011
ГОСТ Р ИСО 8000-102-2011
Автор: 
Домашняя страница автора: 

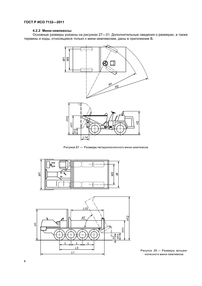
ГОСТ Р ИСО 7132-2011

E-mail автора: 

Машины землеройные. Землевозы. Терминология и эксплуатационные требования

Обозначение: ГОСТ Р ИСО 7132-2011
Статус: принят
Название рус.: Машины землеройные. Землевозы. Терминология и эксплуатационные требования
Название англ.: Earth-moving machinery. Dumpers. Terminology and commercial specifications
Дата актуализации текста: 19.06.2012
Дата актуализации описания: 19.06.2012
Дата введения в действие: 01.07.2012
Область и условия применения: Настоящий стандарт устанавливает терминологию и эксплуатационные требования применительно к коммерческой документации для самоходных землевозов (включая мини-землевозы) по ИСО 6165


ГОСТ Р ИСО 7132-2011
ГОСТ Р ИСО 7132-2011
ГОСТ Р ИСО 7132-2011
ГОСТ Р ИСО 7132-2011
ГОСТ Р ИСО 7132-2011
ГОСТ Р ИСО 7132-2011
ГОСТ Р ИСО 7132-2011
ГОСТ Р ИСО 7132-2011
ГОСТ Р ИСО 7132-2011
ГОСТ Р ИСО 7132-2011
ГОСТ Р ИСО 7132-2011
ГОСТ Р ИСО 7132-2011
ГОСТ Р ИСО 7132-2011
ГОСТ Р ИСО 7132-2011
ГОСТ Р ИСО 7132-2011
ГОСТ Р ИСО 7132-2011
ГОСТ Р ИСО 7132-2011
ГОСТ Р ИСО 7132-2011
ГОСТ Р ИСО 7132-2011
ГОСТ Р ИСО 7132-2011
ГОСТ Р ИСО 7132-2011
ГОСТ Р ИСО 7132-2011
ГОСТ Р ИСО 7132-2011
ГОСТ Р ИСО 7132-2011
ГОСТ Р ИСО 7132-2011
ГОСТ Р ИСО 7132-2011
ГОСТ Р ИСО 7132-2011
ГОСТ Р ИСО 7132-2011
Автор: 
Домашняя страница автора: 

Страницы