Наша группа Вконтакте vk.com/4ertimcom

ГОСТ 10001-15000

ГОСТ 13085-79

E-mail автора: 

Воды минеральные для экспорта. Упаковка, маркировка, транспортирование и хранение

Обозначение: ГОСТ 13085-79
Статус: действующий
Название рус.: Воды минеральные для экспорта. Упаковка, маркировка, транспортирование и хранение
Название англ.: Mineral water for export. Packing, marking, transportation and storage
Дата актуализации текста: 19.06.2012
Дата актуализации описания: 19.06.2012
Дата введения в действие: 01.06.1980
Область и условия применения: Настоящий стандарт распространяется на минеральные воды, поставляемые для экспорта, и устанавливает требования к упаковке, маркировке, транспортированию и хранению
Взамен: ГОСТ 13085-67
Список изменений: №1 от 01.09.1983 (рег. 15.04.1983) «Срок действия продлен»
№2 от 01.07.1989 (рег. 29.11.1988) «Поправка»


ГОСТ 13085-79
ГОСТ 13085-79
ГОСТ 13085-79
ГОСТ 13085-79
Автор: 
Домашняя страница автора: 

ГОСТ 10274-79

E-mail автора: 

Графит для производства электроугольных изделий. Технические условия

Обозначение: ГОСТ 10274-79
Статус: действующий
Название рус.: Графит для производства электроугольных изделий. Технические условия
Название англ.: Graphite for production of electrocarbon products. Specifications
Дата актуализации текста: 19.06.2012
Дата актуализации описания: 19.06.2012
Дата введения в действие: 01.01.1980
Область и условия применения: Настоящий стандарт распространяется на естественный графит, получаемый путем обогащения графитовых руд и используемый для производства электроугольных изделий
Взамен: ГОСТ 10274-72
Список изменений: №1 от 01.01.1985 (рег. 14.06.1984) «Срок действия продлен»
№2 от 01.10.1989 (рег. 07.04.1989) «Срок действия продлен»
№3 от 01.07.1995 (рег. 23.12.1994) «Срок действия продлен»


ГОСТ 10274-79
ГОСТ 10274-79
ГОСТ 10274-79
ГОСТ 10274-79
ГОСТ 10274-79
ГОСТ 10274-79
Автор: 
Домашняя страница автора: 

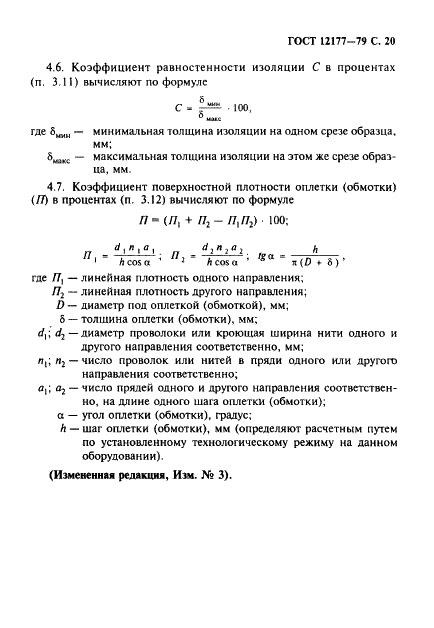
ГОСТ 12177-79

E-mail автора: 

Кабели, провода и шнуры. Методы проверки конструкции

Обозначение: ГОСТ 12177-79
Статус: действующий
Название рус.: Кабели, провода и шнуры. Методы проверки конструкции
Название англ.: Cables, wires and cords. Methods of construction checking
Дата актуализации текста: 19.06.2012
Дата актуализации описания: 19.06.2012
Дата введения в действие: 01.01.1981
Область и условия применения: Настоящий стандарт распространяется на кабели, провода и шнуры и устанавливает методы проверки их конструктивных размеров.
Стандарт не распространяется на обмоточные провода за исключением обмоточных проводов с изоляцией или оболочкой, накладываемой методом экструзии
Взамен: ГОСТ 12177-72
Список изменений: №1 от 01.01.1983 (рег. 28.08.1981) «Срок действия продлен»
№2 от 01.03.1984 (рег. 10.10.1983) «Срок действия продлен»
№3 от 01.01.1991 (рег. 24.12.1990) «Срок действия продлен»
№4 от 01.03.1993 (рег. 08.10.1992) «Срок действия продлен»


ГОСТ 12177-79
ГОСТ 12177-79
ГОСТ 12177-79
ГОСТ 12177-79
ГОСТ 12177-79
ГОСТ 12177-79
ГОСТ 12177-79
ГОСТ 12177-79
ГОСТ 12177-79
ГОСТ 12177-79
ГОСТ 12177-79
ГОСТ 12177-79
ГОСТ 12177-79
ГОСТ 12177-79
ГОСТ 12177-79
ГОСТ 12177-79
ГОСТ 12177-79
ГОСТ 12177-79
ГОСТ 12177-79
ГОСТ 12177-79
ГОСТ 12177-79
ГОСТ 12177-79
ГОСТ 12177-79
ГОСТ 12177-79
ГОСТ 12177-79
ГОСТ 12177-79
ГОСТ 12177-79
ГОСТ 12177-79
Автор: 
Домашняя страница автора: 

ГОСТ 11930.5-79

E-mail автора: 

Материалы наплавочные. Методы определения марганца

Обозначение: ГОСТ 11930.5-79
Статус: действующий
Название рус.: Материалы наплавочные. Методы определения марганца
Название англ.: Hard-facing materials. Methods of manganese determination
Дата актуализации текста: 19.06.2012
Дата актуализации описания: 19.06.2012
Дата введения в действие: 01.07.1980
Область и условия применения: Настоящий стандарт устанавливает фотоколориметрический метод определения марганца (при массовой доле марганца от 0,4 до 6%) и объемный метод определения марганца (при массовой доле марганца от 6 до 8,5%) в наплавочных материалах
Взамен в части: ГОСТ 11930-66 в части разд. 3
Список изменений: №1 от 01.06.1985 (рег. 13.12.1984) «Срок действия продлен»
№2 от 01.07.1990 (рег. 20.12.1989) «Срок действия продлен»


ГОСТ 11930.5-79
ГОСТ 11930.5-79
ГОСТ 11930.5-79
ГОСТ 11930.5-79
ГОСТ 11930.5-79
ГОСТ 11930.5-79
Автор: 
Домашняя страница автора: 

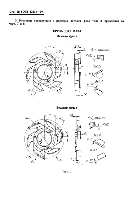
ГОСТ 13235-79

E-mail автора: 

Фрезы дереворежущие насадные с затылованными зубьями для обработки пазов и гребней. Конструкция и размеры

Обозначение: ГОСТ 13235-79
Статус: действующий
Название рус.: Фрезы дереворежущие насадные с затылованными зубьями для обработки пазов и гребней. Конструкция и размеры
Название англ.: Relived woodworking cutters for tongue and groovs cutting. Design and dimensions
Дата актуализации текста: 19.06.2012
Дата актуализации описания: 19.06.2012
Дата введения в действие: 01.01.1981
Область и условия применения: Настоящий стандарт распространяется на насадные цельные и составные фрезы с затылованными зубьями, предназначенные для обработки сопрягаемых пазов и гребней в древесине на четырехсторонних строгальных станках
Взамен: ГОСТ 13235-67
Список изменений: №1 от 01.01.1986 (рег. 08.02.1985) «Срок действия продлен»


ГОСТ 13235-79
ГОСТ 13235-79
ГОСТ 13235-79
ГОСТ 13235-79
ГОСТ 13235-79
ГОСТ 13235-79
ГОСТ 13235-79
ГОСТ 13235-79
ГОСТ 13235-79
ГОСТ 13235-79
ГОСТ 13235-79
ГОСТ 13235-79
ГОСТ 13235-79
ГОСТ 13235-79
ГОСТ 13235-79
ГОСТ 13235-79
ГОСТ 13235-79
ГОСТ 13235-79
ГОСТ 13235-79
ГОСТ 13235-79
ГОСТ 13235-79
ГОСТ 13235-79
ГОСТ 13235-79
ГОСТ 13235-79
ГОСТ 13235-79
ГОСТ 13235-79
Автор: 
Домашняя страница автора: 

ГОСТ 11930.9-79

E-mail автора: 

Материалы наплавочные. Методы определения бора

Обозначение: ГОСТ 11930.9-79
Статус: действующий
Название рус.: Материалы наплавочные. Методы определения бора
Название англ.: Hard-facing materials. Methods of boron determination
Дата актуализации текста: 19.06.2012
Дата актуализации описания: 19.06.2012
Дата введения в действие: 01.07.1980
Область и условия применения: Настоящий стандарт устанавливает объемный метод определения бора (при массовой доле бора от 0,7 до 17%) и фотоколориметрический метод определения бора (при массовой доле бора от 0,02 до 0,2%)
Список изменений: №1 от 01.06.1985 (рег. 13.12.1984) «Срок действия продлен»
№2 от 01.07.1990 (рег. 20.12.1989) «Срок действия продлен»


ГОСТ 11930.9-79
ГОСТ 11930.9-79
ГОСТ 11930.9-79
ГОСТ 11930.9-79
ГОСТ 11930.9-79
ГОСТ 11930.9-79
ГОСТ 11930.9-79
ГОСТ 11930.9-79
ГОСТ 11930.9-79
Автор: 
Домашняя страница автора: 

ГОСТ 14925-79

E-mail автора: 

Каучук синтетический цис-изопреновый. Технические условия

Обозначение: ГОСТ 14925-79
Статус: действующий
Название рус.: Каучук синтетический цис-изопреновый. Технические условия
Название англ.: Cis-isoprene synthetic rubber. Specifications
Дата актуализации текста: 19.06.2012
Дата актуализации описания: 19.06.2012
Дата введения в действие: 01.01.1980
Область и условия применения: Настоящий стандарт распространяется на синтетический цисизопреновый каучук с содержанием звеньев цис 1,4 не менее 96 %
Взамен: ГОСТ 14925-73
Список изменений: №1 от 01.02.1982 (рег. 04.12.1981) «Срок действия продлен»
№2 от 01.05.1985 (рег. 17.12.1984) «Срок действия продлен»
№3 от 01.01.1988 (рег. 30.06.1987) «Срок действия продлен»
№4 от 01.08.1992 (рег. 26.12.1991) «Срок действия продлен»
№5 от 01.09.1995 (рег. 17.04.1995) «Срок действия продлен»
№6 от 01.10.1997 (рег. 22.04.1997) «Срок действия продлен»
№7 от 01.07.2001 (рег. 15.12.2000) «Срок действия продлен»
№8 от 01.01.2003 (рег. 21.02.2002) «Текстовое изменение; Изменены ссылочные НД»
Приложение №1: Изменение №7 к ГОСТ 14925-79
Приложение №2: Изменение №8 к ГОСТ 14925-79


ГОСТ 14925-79
ГОСТ 14925-79
ГОСТ 14925-79
ГОСТ 14925-79
ГОСТ 14925-79
ГОСТ 14925-79
ГОСТ 14925-79
ГОСТ 14925-79
ГОСТ 14925-79
ГОСТ 14925-79
ГОСТ 14925-79
ГОСТ 14925-79
ГОСТ 14925-79
ГОСТ 14925-79
ГОСТ 14925-79
ГОСТ 14925-79
ГОСТ 14925-79
ГОСТ 14925-79
ГОСТ 14925-79
ГОСТ 14925-79
ГОСТ 14925-79
ГОСТ 14925-79
ГОСТ 14925-79
ГОСТ 14925-79
ГОСТ 14925-79
ГОСТ 14925-79
ГОСТ 14925-79
ГОСТ 14925-79
ГОСТ 14925-79
ГОСТ 14925-79
ГОСТ 14925-79
ГОСТ 14925-79
ГОСТ 14925-79
ГОСТ 14925-79
ГОСТ 14925-79
ГОСТ 14925-79
ГОСТ 14925-79
ГОСТ 14925-79
ГОСТ 14925-79
ГОСТ 14925-79
ГОСТ 14925-79
ГОСТ 14925-79
ГОСТ 14925-79
ГОСТ 14925-79
ГОСТ 14925-79
ГОСТ 14925-79
ГОСТ 14925-79
ГОСТ 14925-79
ГОСТ 14925-79
ГОСТ 14925-79
ГОСТ 14925-79
ГОСТ 14925-79
ГОСТ 14925-79


Изменение №7 к ГОСТ 14925-79

Обозначение: Изменение №7 к ГОСТ 14925-79
Дата введения в действие: 01.07.2001
Дата актуализации: 15.01.2008


Изменение №7 к ГОСТ 14925-79
Изменение №7 к ГОСТ 14925-79
Изменение №7 к ГОСТ 14925-79


Изменение №8 к ГОСТ 14925-79

Обозначение: Изменение №8 к ГОСТ 14925-79
Дата введения в действие: 01.01.2003
Дата актуализации: 15.01.2008


Изменение №8 к ГОСТ 14925-79
Изменение №8 к ГОСТ 14925-79
Изменение №8 к ГОСТ 14925-79
Автор: 
Домашняя страница автора: 

ГОСТ 12343-79

E-mail автора: 

Рутений в порошке. Технические условия

Обозначение: ГОСТ 12343-79
Статус: действующий
Название рус.: Рутений в порошке. Технические условия
Название англ.: Ruthenium in powder. Specifications
Дата актуализации текста: 19.06.2012
Дата актуализации описания: 19.06.2012
Дата введения в действие: 01.01.1981
Область и условия применения: Настоящий стандарт распространяется на аффинированный рутений в порошке, предназначенный для изготовления сплавов, полуфабрикатов и других целей
Взамен: ГОСТ 12343-66
Список изменений: №1 от 01.01.1986 (рег. 26.03.1985) «Срок действия продлен»
№2 от 01.02.1991 (рег. 22.06.1990) «Срок действия продлен»
№3 от 01.09.1997 (рег. 27.02.1997) «Срок действия продлен»


ГОСТ 12343-79
ГОСТ 12343-79
ГОСТ 12343-79
ГОСТ 12343-79
ГОСТ 12343-79
ГОСТ 12343-79
Автор: 
Домашняя страница автора: 

ГОСТ 12258-79

E-mail автора: 

Советское шампанское, игристые и шипучие вина. Метод определения давления двуокиси углерода в бутылках

Обозначение: ГОСТ 12258-79
Статус: действующий
Название рус.: Советское шампанское, игристые и шипучие вина. Метод определения давления двуокиси углерода в бутылках
Название англ.: Soviet champagne. Sparkling and carbonation wine. Method for the determination of carbon dioxide pressure in bottles
Дата актуализации текста: 19.06.2012
Дата актуализации описания: 19.06.2012
Дата введения в действие: 01.01.1981
Область и условия применения: Настоящий стандарт распространяется на Советское шампанское, игристые и шипучие вина и устанавливает метод определения давления двуокиси углерода в бутылках
Взамен: ГОСТ 12258-66
Список изменений: №1 от 01.01.1991 (рег. 29.05.1990) «Срок действия продлен»


ГОСТ 12258-79
ГОСТ 12258-79
ГОСТ 12258-79
ГОСТ 12258-79
ГОСТ 12258-79
ГОСТ 12258-79
ГОСТ 12258-79
Автор: 
Домашняя страница автора: 

ГОСТ 14702-79

E-mail автора: 

Селитра аммиачная водоустойчивая. Технические условия

Обозначение: ГОСТ 14702-79
Статус: действующий
Название рус.: Селитра аммиачная водоустойчивая. Технические условия
Название англ.: Ammonium nitrate water-resistant. Specifications
Дата актуализации текста: 19.06.2012
Дата актуализации описания: 19.06.2012
Дата введения в действие: 01.01.1980
Область и условия применения: Настоящий стандарт распространяется на водоустойчивую аммиачную селитру, предназначенную для производства промышленных взрывчатых веществ, в том числе простейших, изготовляемых на месте взрывных работ (игданит и другие)
Взамен: ГОСТ 14702-69
Список изменений: №1 от 01.08.1984 (рег. 27.02.1984) «Срок действия продлен»
№2 от 01.04.1989 (рег. 29.09.1988) «Срок действия продлен»
№3 от 01.12.1991 (рег. 25.06.1991) «Срок действия продлен»


ГОСТ 14702-79
ГОСТ 14702-79
ГОСТ 14702-79
ГОСТ 14702-79
ГОСТ 14702-79
ГОСТ 14702-79
ГОСТ 14702-79
ГОСТ 14702-79
ГОСТ 14702-79
ГОСТ 14702-79
ГОСТ 14702-79
ГОСТ 14702-79
Автор: 
Домашняя страница автора: 

Страницы