Наша группа Вконтакте vk.com/4ertimcom

ГОСТ 6001-10000

ГОСТ Р ИСО 9001-2008

E-mail автора: 

Системы менеджмента качества. Требования

Обозначение: ГОСТ Р ИСО 9001-2008
Статус: действующий
Название рус.: Системы менеджмента качества. Требования
Название англ.: Quality management systems. Requirements
Дата актуализации текста: 19.06.2012
Дата актуализации описания: 19.06.2012
Дата введения в действие: 13.11.2009
Область и условия применения: Настоящий стандарт устанавливает требования к системе менеджмента качества в тех случаях, когда организация:
a) нуждается в демонстрации своей способности всегда поставлять продукцию, отвечающую требованиям потребителей и соответствующим обязательным требованиям;
b) ставит своей целью повышение удовлетворенности потребителей посредством эффективного применения системы менеджмента качества, включая процессы постоянного ее улучшения, и обеспечение соответствия требованиям потребителей и соответствующим обязательным требованиям.
Требования настоящего стандарта являются общими и предназначены для применения всеми организациями независимо от их вида, размера и поставляемой продукции
Взамен: ГОСТ Р ИСО 9001-2001


ГОСТ Р ИСО 9001-2008
ГОСТ Р ИСО 9001-2008
ГОСТ Р ИСО 9001-2008
ГОСТ Р ИСО 9001-2008
ГОСТ Р ИСО 9001-2008
ГОСТ Р ИСО 9001-2008
ГОСТ Р ИСО 9001-2008
ГОСТ Р ИСО 9001-2008
ГОСТ Р ИСО 9001-2008
ГОСТ Р ИСО 9001-2008
ГОСТ Р ИСО 9001-2008
ГОСТ Р ИСО 9001-2008
ГОСТ Р ИСО 9001-2008
ГОСТ Р ИСО 9001-2008
ГОСТ Р ИСО 9001-2008
ГОСТ Р ИСО 9001-2008
ГОСТ Р ИСО 9001-2008
ГОСТ Р ИСО 9001-2008
ГОСТ Р ИСО 9001-2008
ГОСТ Р ИСО 9001-2008
ГОСТ Р ИСО 9001-2008
ГОСТ Р ИСО 9001-2008
ГОСТ Р ИСО 9001-2008
ГОСТ Р ИСО 9001-2008
ГОСТ Р ИСО 9001-2008
ГОСТ Р ИСО 9001-2008
ГОСТ Р ИСО 9001-2008
ГОСТ Р ИСО 9001-2008
ГОСТ Р ИСО 9001-2008
ГОСТ Р ИСО 9001-2008
ГОСТ Р ИСО 9001-2008
Автор: 
Домашняя страница автора: 

ГОСТ Р ИСО 9886-2008

E-mail автора: 

Эргономика термальной среды. Оценка температурной нагрузки на основе физиологических измерений

Обозначение: ГОСТ Р ИСО 9886-2008
Статус: действующий
Название рус.: Эргономика термальной среды. Оценка температурной нагрузки на основе физиологических измерений
Название англ.: Ergonomics of the thermal environment. Evaluation of thermal strain by physiological measurements
Дата актуализации текста: 19.06.2012
Дата актуализации описания: 19.06.2012
Дата введения в действие: 01.12.2009
Область и условия применения: В настоящем стандарте описаны методы, используемые для измерения и интерпретации значений следующих физиологических параметров:
- внутренней температуры тела;
- температуры кожи;
- частоты сердечных сокращений;
- потери массы тела.
Выбор измеряемых переменных и используемых методов лежит на усмотрении лиц, ответственных за здоровье работников. Эти лица обязаны учитывать не только характер факторов термальной среды, но также и степень приемлемости используемых методов для работников, подвергающихся воздействию таких факторов.
Должно быть учтено, что непосредственные измерения на людях возможны только при выполнении двух условий:
a) если человек полностью информирован о дискомфорте и потенциальных рисках, связанных с методом измерений, и дал добровольное согласие на такие измерения;
b) если измерения не представляют никакого риска для человека, для которого эти измерения являются приемлемыми с учетом общих и определенных этических норм.
В настоящем стандарте определены условия, соблюдение которых позволит обеспечить точность данных, полученных различными методами, при этом пользователь должен обеспечить соблюдение всех действующих этических и правовых норм


ГОСТ Р ИСО 9886-2008
ГОСТ Р ИСО 9886-2008
ГОСТ Р ИСО 9886-2008
ГОСТ Р ИСО 9886-2008
ГОСТ Р ИСО 9886-2008
ГОСТ Р ИСО 9886-2008
ГОСТ Р ИСО 9886-2008
ГОСТ Р ИСО 9886-2008
ГОСТ Р ИСО 9886-2008
ГОСТ Р ИСО 9886-2008
ГОСТ Р ИСО 9886-2008
ГОСТ Р ИСО 9886-2008
ГОСТ Р ИСО 9886-2008
ГОСТ Р ИСО 9886-2008
ГОСТ Р ИСО 9886-2008
ГОСТ Р ИСО 9886-2008
ГОСТ Р ИСО 9886-2008
ГОСТ Р ИСО 9886-2008
ГОСТ Р ИСО 9886-2008
ГОСТ Р ИСО 9886-2008
Автор: 
Домашняя страница автора: 

ГОСТ Р ИСО 8996-2008

E-mail автора: 

Эргономика термальной среды. Определение скорости обмена веществ

Обозначение: ГОСТ Р ИСО 8996-2008
Статус: действующий
Название рус.: Эргономика термальной среды. Определение скорости обмена веществ
Название англ.: Ergonomics of the thermal environment. Determination of metabolic rate
Дата актуализации текста: 19.06.2012
Дата актуализации описания: 19.06.2012
Дата введения в действие: 01.12.2009
Область и условия применения: Обмен веществ (метаболизм) - это преобразование химических веществ в механическую и тепловую энергию. Скорость обмена веществ определяет энергетические затраты при мышечной нагрузке человека и характеризуется числовым индексом активности. Скорость обмена веществ является важным показателем комфорта или напряжения человека в результате воздействия термальной среды. В частности, в горячей среде высокий уровень производства метаболического тепла при мышечной работе усугубляет тепловую нагрузку, в связи с необходимостью рассеивать большее количество тепла, в основном за счет испарения пота.
В настоящем стандарте установлены методы определения скорости обмена веществ в различных климатических рабочих средах. Стандарт может быть применим и для других целей, например: для оценки методов работы, энергетических затрат для выполнения определенной работы или занятий спортом, общих затрат энергии для какого-либо вида деятельности и т.д.


ГОСТ Р ИСО 8996-2008
ГОСТ Р ИСО 8996-2008
ГОСТ Р ИСО 8996-2008
ГОСТ Р ИСО 8996-2008
ГОСТ Р ИСО 8996-2008
ГОСТ Р ИСО 8996-2008
ГОСТ Р ИСО 8996-2008
ГОСТ Р ИСО 8996-2008
ГОСТ Р ИСО 8996-2008
ГОСТ Р ИСО 8996-2008
ГОСТ Р ИСО 8996-2008
ГОСТ Р ИСО 8996-2008
ГОСТ Р ИСО 8996-2008
ГОСТ Р ИСО 8996-2008
ГОСТ Р ИСО 8996-2008
ГОСТ Р ИСО 8996-2008
ГОСТ Р ИСО 8996-2008
ГОСТ Р ИСО 8996-2008
ГОСТ Р ИСО 8996-2008
ГОСТ Р ИСО 8996-2008
ГОСТ Р ИСО 8996-2008
ГОСТ Р ИСО 8996-2008
ГОСТ Р ИСО 8996-2008
ГОСТ Р ИСО 8996-2008
Автор: 
Домашняя страница автора: 

ГОСТ Р ИСО 9801-2008

E-mail автора: 

Наборы пробных очковых линз. Технические требования и методы иcпытаний

Обозначение: ГОСТ Р ИСО 9801-2008
Статус: действующий
Название рус.: Наборы пробных очковых линз. Технические требования и методы иcпытаний
Название англ.: Trial case lenses. Technical requirements and test methods
Дата актуализации текста: 19.06.2012
Дата актуализации описания: 19.06.2012
Дата введения в действие: 01.09.2009
Область и условия применения: Настоящий стандарт устанавливает технические требования к офтальмологическим наборам пробных очковых линз в оправе полной и/или уменьшенной апертуры, предназначенным для определения ошибки рефракции глаза, и требования к методам их испытаний


ГОСТ Р ИСО 9801-2008
ГОСТ Р ИСО 9801-2008
ГОСТ Р ИСО 9801-2008
ГОСТ Р ИСО 9801-2008
ГОСТ Р ИСО 9801-2008
ГОСТ Р ИСО 9801-2008
ГОСТ Р ИСО 9801-2008
ГОСТ Р ИСО 9801-2008
ГОСТ Р ИСО 9801-2008
ГОСТ Р ИСО 9801-2008
ГОСТ Р ИСО 9801-2008
ГОСТ Р ИСО 9801-2008
ГОСТ Р ИСО 9801-2008
ГОСТ Р ИСО 9801-2008
ГОСТ Р ИСО 9801-2008
Автор: 
Домашняя страница автора: 

ГОСТ Р ИСО 9333-2008

E-mail автора: 

Стоматология. Припои твердые. Технические требования. Методы испытаний

Обозначение: ГОСТ Р ИСО 9333-2008
Статус: действующий
Название рус.: Стоматология. Припои твердые. Технические требования. Методы испытаний
Название англ.: Dentistry. Brazing materials. Technical requirements. Test methods
Дата актуализации текста: 19.06.2012
Дата актуализации описания: 19.06.2012
Дата введения в действие: 01.09.2009
Область и условия применения: Настоящий стандарт устанавливает требования к материалам твердых припоев для применения в металлических протезах и методам их испытаний


ГОСТ Р ИСО 9333-2008
ГОСТ Р ИСО 9333-2008
ГОСТ Р ИСО 9333-2008
ГОСТ Р ИСО 9333-2008
ГОСТ Р ИСО 9333-2008
ГОСТ Р ИСО 9333-2008
ГОСТ Р ИСО 9333-2008
ГОСТ Р ИСО 9333-2008
ГОСТ Р ИСО 9333-2008
ГОСТ Р ИСО 9333-2008
ГОСТ Р ИСО 9333-2008
Автор: 
Домашняя страница автора: 

ГОСТ Р ИСО 9236-1-2008

E-mail автора: 

Сенситометрия систем экран/пленка для медицинской рентгенографии. Часть 1. Определение формы характеристической кривой, чувствительности и среднего градиента

Обозначение: ГОСТ Р ИСО 9236-1-2008
Статус: действующий
Название рус.: Сенситометрия систем экран/пленка для медицинской рентгенографии. Часть 1. Определение формы характеристической кривой, чувствительности и среднего градиента
Название англ.: Sensitometry of screen/film systems for medical radiography. Part 1. Determination of sensitometric curve shape, speed and average gradient
Дата актуализации текста: 19.06.2012
Дата актуализации описания: 19.06.2012
Дата введения в действие: 01.09.2009
Область и условия применения: Настоящий стандарт устанавливает методы определения формы характеристической кривой, среднего градиента и чувствительности единой системы экран/пленка/кассета/процесс обработки для медицинской рентгенографии. Стандарт не распространяется на системы, предназначенные для специальных видов медицинских рентгенографических исследований (маммографию, дентальную рентгенографию), а также на безэкранные медицинские рентгенографические системы


ГОСТ Р ИСО 9236-1-2008
ГОСТ Р ИСО 9236-1-2008
ГОСТ Р ИСО 9236-1-2008
ГОСТ Р ИСО 9236-1-2008
ГОСТ Р ИСО 9236-1-2008
ГОСТ Р ИСО 9236-1-2008
ГОСТ Р ИСО 9236-1-2008
ГОСТ Р ИСО 9236-1-2008
ГОСТ Р ИСО 9236-1-2008
ГОСТ Р ИСО 9236-1-2008
ГОСТ Р ИСО 9236-1-2008
ГОСТ Р ИСО 9236-1-2008
ГОСТ Р ИСО 9236-1-2008
ГОСТ Р ИСО 9236-1-2008
ГОСТ Р ИСО 9236-1-2008
ГОСТ Р ИСО 9236-1-2008
ГОСТ Р ИСО 9236-1-2008
ГОСТ Р ИСО 9236-1-2008
ГОСТ Р ИСО 9236-1-2008
ГОСТ Р ИСО 9236-1-2008
ГОСТ Р ИСО 9236-1-2008
ГОСТ Р ИСО 9236-1-2008
ГОСТ Р ИСО 9236-1-2008
ГОСТ Р ИСО 9236-1-2008
Автор: 
Домашняя страница автора: 

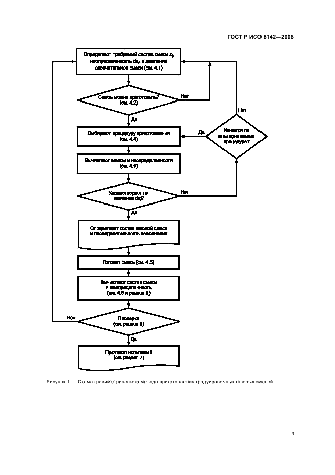
ГОСТ Р ИСО 6142-2008

E-mail автора: 

Анализ газов. Приготовление градуировочных газовых смесей. Гравиметрический метод

Обозначение: ГОСТ Р ИСО 6142-2008
Статус: действующий
Название рус.: Анализ газов. Приготовление градуировочных газовых смесей. Гравиметрический метод
Название англ.: Gas analysis. Preparation of calibration gas mixtures. Gravimetric method
Дата актуализации текста: 19.06.2012
Дата актуализации описания: 19.06.2012
Дата введения в действие: 01.09.2009
Область и условия применения: Настоящий стандарт устанавливает гравиметрический метод приготовления градуировочных газовых смесей в баллонах с предварительно заданной точностью состава. Настоящий стандарт применим только к смесям газов или компонентов, находящихся в полностью парообразном состоянии, которые не вступают в реакцию друг с другом или со стенками баллона


ГОСТ Р ИСО 6142-2008
ГОСТ Р ИСО 6142-2008
ГОСТ Р ИСО 6142-2008
ГОСТ Р ИСО 6142-2008
ГОСТ Р ИСО 6142-2008
ГОСТ Р ИСО 6142-2008
ГОСТ Р ИСО 6142-2008
ГОСТ Р ИСО 6142-2008
ГОСТ Р ИСО 6142-2008
ГОСТ Р ИСО 6142-2008
ГОСТ Р ИСО 6142-2008
ГОСТ Р ИСО 6142-2008
ГОСТ Р ИСО 6142-2008
ГОСТ Р ИСО 6142-2008
ГОСТ Р ИСО 6142-2008
ГОСТ Р ИСО 6142-2008
ГОСТ Р ИСО 6142-2008
ГОСТ Р ИСО 6142-2008
ГОСТ Р ИСО 6142-2008
ГОСТ Р ИСО 6142-2008
ГОСТ Р ИСО 6142-2008
ГОСТ Р ИСО 6142-2008
ГОСТ Р ИСО 6142-2008
ГОСТ Р ИСО 6142-2008
ГОСТ Р ИСО 6142-2008
ГОСТ Р ИСО 6142-2008
ГОСТ Р ИСО 6142-2008
ГОСТ Р ИСО 6142-2008
ГОСТ Р ИСО 6142-2008
ГОСТ Р ИСО 6142-2008
ГОСТ Р ИСО 6142-2008
ГОСТ Р ИСО 6142-2008
ГОСТ Р ИСО 6142-2008
ГОСТ Р ИСО 6142-2008
ГОСТ Р ИСО 6142-2008
Автор: 
Домашняя страница автора: 

ГОСТ Р ИСО 7769-2008

E-mail автора: 

Материалы текстильные. Метод оценки внешнего вида складок на тканях после стирки и сушки

Обозначение: ГОСТ Р ИСО 7769-2008
Статус: действующий
Название рус.: Материалы текстильные. Метод оценки внешнего вида складок на тканях после стирки и сушки
Название англ.: Textiles. Test method for assessing the appearance of creases in fabrics after washing and drying
Дата актуализации текста: 19.06.2012
Дата актуализации описания: 19.06.2012
Дата введения в действие: 01.01.2010
Область и условия применения: Настоящий стандарт устанавливает метод оценки способности сохранения запрессованных складок на тканях после одной или нескольких процедур стирки и сушки испытуемых тканей. Метод создания складок не включен, поскольку он зависит от свойств ткани. Этот метод разработан для процесса стирки главным образом в бытовых стиральных машинах типа В, как установлено в ИСО 6330. Однако этот метод применим к машинам типа А, как определено в том же самом международном стандарте


ГОСТ Р ИСО 7769-2008
ГОСТ Р ИСО 7769-2008
ГОСТ Р ИСО 7769-2008
ГОСТ Р ИСО 7769-2008
ГОСТ Р ИСО 7769-2008
ГОСТ Р ИСО 7769-2008
ГОСТ Р ИСО 7769-2008
ГОСТ Р ИСО 7769-2008
ГОСТ Р ИСО 7769-2008
ГОСТ Р ИСО 7769-2008
ГОСТ Р ИСО 7769-2008
Автор: 
Домашняя страница автора: 

ГОСТ Р ИСО 7770-2008

E-mail автора: 

Материалы текстильные. Метод оценки гладкости швов на тканях после стирки и сушки

Обозначение: ГОСТ Р ИСО 7770-2008
Статус: действующий
Название рус.: Материалы текстильные. Метод оценки гладкости швов на тканях после стирки и сушки
Название англ.: Textiles. Test method for assessing the smoothing appearance of seams in fabrics after washing and drying
Дата актуализации текста: 19.06.2012
Дата актуализации описания: 19.06.2012
Дата введения в действие: 01.01.2010
Область и условия применения: Настоящий стандарт устанавливает метод оценки гладкости швов после одной или нескольких процедур стирки и сушки испытуемых тканей. Метод создания швов не включен, поскольку целью является оценка существующих швов. Этот метод разработан для процесса стирки главным образом в бытовых стиральных машинах типа В, как установлено в ИСО 6330. Однако этот метод применим к машинам типа А, как определено в том же самом международном стандарте


ГОСТ Р ИСО 7770-2008
ГОСТ Р ИСО 7770-2008
ГОСТ Р ИСО 7770-2008
ГОСТ Р ИСО 7770-2008
ГОСТ Р ИСО 7770-2008
ГОСТ Р ИСО 7770-2008
ГОСТ Р ИСО 7770-2008
ГОСТ Р ИСО 7770-2008
ГОСТ Р ИСО 7770-2008
ГОСТ Р ИСО 7770-2008
Автор: 
Домашняя страница автора: 

ГОСТ Р ИСО 7768-2008

E-mail автора: 

Материалы текстильные. Метод оценки гладкости тканей после стирки и сушки

Обозначение: ГОСТ Р ИСО 7768-2008
Статус: действующий
Название рус.: Материалы текстильные. Метод оценки гладкости тканей после стирки и сушки
Название англ.: Textiles. Test method for assessing the smoothing appearance of fabrics after washing and drying
Дата актуализации текста: 19.06.2012
Дата актуализации описания: 19.06.2012
Дата введения в действие: 01.01.2010
Область и условия применения: Настоящий стандарт устанавливает метод оценки способности сохранения первоначальной гладкости после одной или нескольких процедур стирки и сушки испытуемых тканей. Этот метод разработан для процесса стирки главным образом в бытовых стиральных машинах типа В, как установлено в ИСО 6330. Однако этот метод применим к машинам типа А, как определено в том же самом международном стандарте. Этот метод испытаний можно дополнительно использовать для оценки гладкости после проведения других процессов чистки


ГОСТ Р ИСО 7768-2008
ГОСТ Р ИСО 7768-2008
ГОСТ Р ИСО 7768-2008
ГОСТ Р ИСО 7768-2008
ГОСТ Р ИСО 7768-2008
ГОСТ Р ИСО 7768-2008
ГОСТ Р ИСО 7768-2008
ГОСТ Р ИСО 7768-2008
ГОСТ Р ИСО 7768-2008
ГОСТ Р ИСО 7768-2008
Автор: 
Домашняя страница автора: 

Страницы